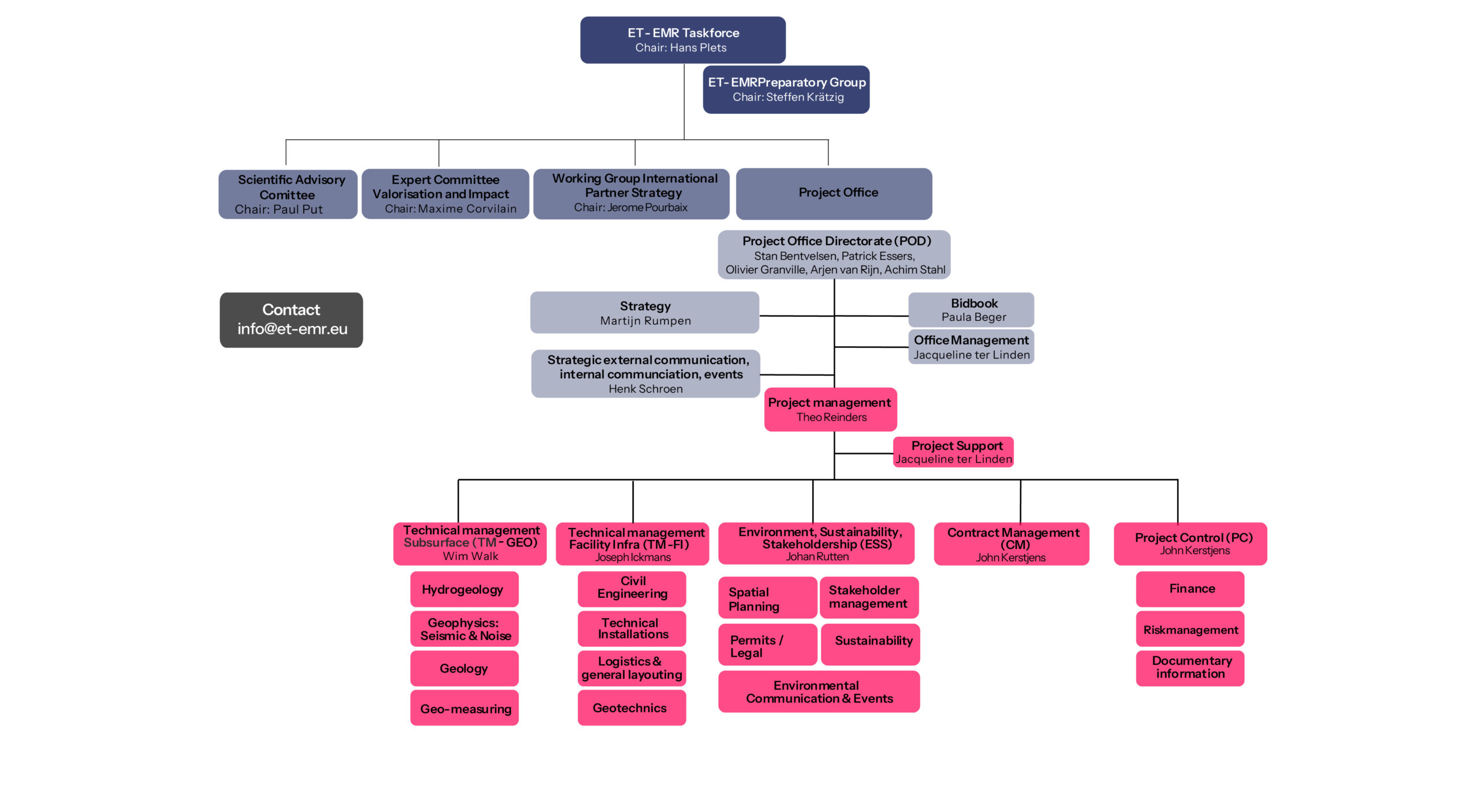
Über das Projektbüro
OUm zu prüfen, ob das Einstein-Teleskop in der Euregio Maas-Rhein realisierbar ist, wurde ein eigens dafür gegründetes Projektbüro mit der Untersuchung der Machbarkeit beauftragt. In diesem Büro arbeiten Spezialisten aus den drei Ländern und darüber hinaus in verschiedenen Disziplinen mit Teams aus ihrem jeweiligen Arbeitsbereich zusammen, um diese Untersuchungen zu begleiten. Das Projektbüro arbeitet nach der IPM-Struktur (integrales Projektmanagement).
Bidbook
Teil des Projektbüros ist das Bidbook-Team, dessen Aufgabe es ist, die Machbarkeitsstudien und die internationalen Chancen in einem Bidbook zusammenzufassen. Dieses Bidbook soll Ende 2026 fertiggestellt sein.
Standortwahl
Anschließend sollen Belgien, die Niederlande und Nordrhein-Westfalen dieses Bidbook 2027 als formelle Bewerbung für das Einstein-Teleskop beim BGR (Board of Governmental Representatives) einreichen. Dabei handelt es sich um elf europäische Länder, die sich hinter das Einstein-Teleskop gestellt haben und auf Regierungsebene eine Standortwahl treffen.
Behördenpartner
Die Taskforce ET-EMR und die Preparatory Group sind Gremien der Behördenpartner in der Euregio Maas-Rhein, die den Fortschritt der Machbarkeitsphase, des Bidbooks und der internationalen Strategie überwachen und auf Verwaltungsebene steuern.
Valorisierungsteams
Unabhängig vom Projektbüro Einstein-Teleskop EMR agieren separate Organisationen innerhalb der Länder, um auch die technologische Innovation und Valorisierung für Unternehmen voranzutreiben.
Organigramm Projektbüro
