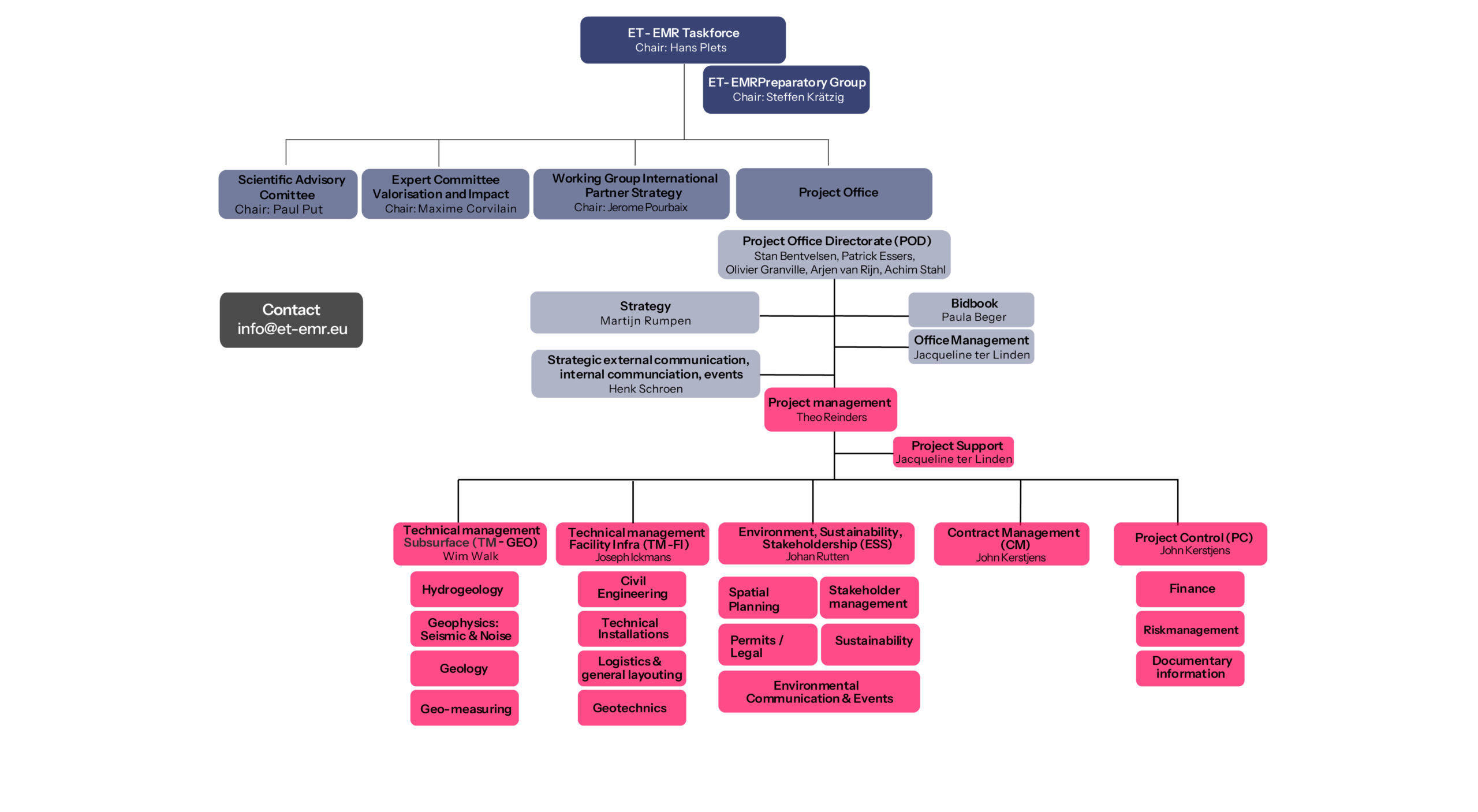
Over het projectbureau
Om te onderzoeken of de Einstein Telescope in de Euregio Maas-Rijn haalbaar is, heeft een hiervoor opgericht projectbureau opdracht gekregen de haalbaarheid te onderzoeken. In dat bureau werken specialisten uit de drie landen en daarbuiten in diverse disciplines samen met teams binnen hun werkterrein aan de begeleiding van deze onderzoeken. Het projectbureau werkt volgens de IPM-structuur (integraal project management).
Bidbook
Onderdeel van het projectbureau is het bidbookteam met de specifieke opdracht de haalbaarheidsonderzoeken en de internationale kansen in een bidbook te vertalen. Dat bidbook moet eind 2026 gereed zijn.
Locatiekeuze
Vervolgens is het de bedoeling dat België, Nederland en Noordrijn-Westfalen dat bidbook in 2027 als formele kandidatuur voor de Einstein Telescope indienen bij de BGR (board of governmental representatives). Dat zijn elf Europese landen die zich achter de Einstein Telescope hebben geschaard en op regeringsniveau een locatiekeuze maken.
Overheidspartners
De Taskforce ET-EMR en de Preparatory Group zijn gremia vanuit de overheidspartners in de Euregio Maas-Rijn, die de vorderingen van haalbaarheidsfase, bidbook en internationale strategie monitoren en op bestuurlijk niveau aansturen.
Valorisatieteams
Losstaand van het Projectbureau Einstein Telescope EMR opereren aparte organisaties binnen de landen om ook de technologische innovatie en valorisatie voor bedrijven aan te jagen.
Organogram projectbureau
