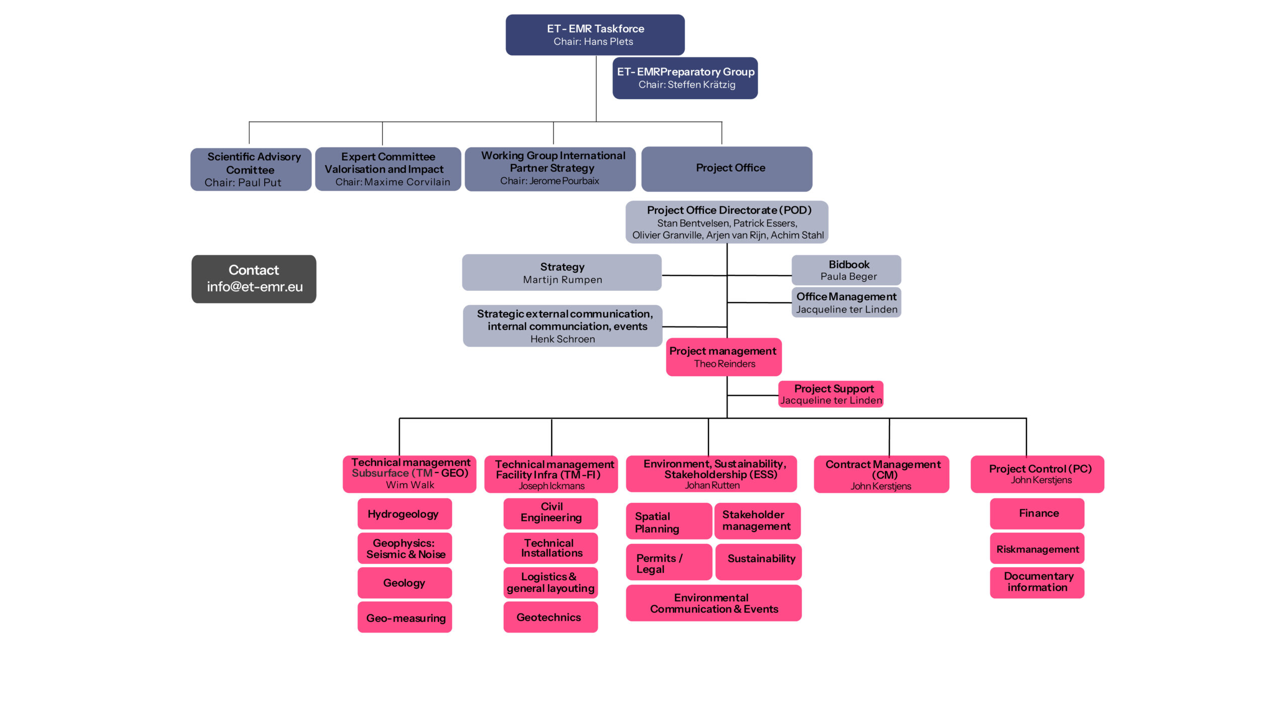
À propos du bureau de projet
Afin d’étudier la faisabilité de l’Einstein Telescope dans l’Euregio Meuse-Rhin, un bureau de projet spécialement créé à cet effet a été chargé d’étudier la faisabilité. Ce bureau regroupe des spécialistes des trois pays et d’ailleurs, issus de diverses disciplines, qui travaillent en collaboration avec des équipes dans leur domaine de compétence pour superviser ces études. Le bureau de projet fonctionne selon la structure IPM (gestion intégrale de projet).
Dossier de candidature
Le bureau de projet comprend une équipe chargée de traduire les études de faisabilité et les opportunités internationales dans un dossier de candidature. Ce dossier doit être prêt fin 2026.
Choix du site
Il est ensuite prévu que la Belgique, les Pays-Bas et la Rhénanie-du-Nord-Westphalie soumettent ce dossier de candidature en 2027 au BGR (board of governmental representatives) en tant que candidature officielle pour l’Einstein Telescope. Il s’agit de onze pays européens qui se sont ralliés à l’Einstein Telescope et qui choisissent un site au niveau gouvernemental.
Partenaires gouvernementaux
La Taskforce ET-EMR et le Preparatory Group sont des instances issues des partenaires gouvernementaux de l’Euregio Meuse-Rhin, qui surveillent les progrès de la phase de faisabilité, du dossier de candidature et de la stratégie internationale, et les pilotent au niveau administratif.
Équipes de valorisation
Indépendamment du bureau de projet Einstein Telescope EMR, des organisations distinctes opèrent au sein des pays afin de stimuler l’innovation technologique et la valorisation pour les entreprises.
Organigramme du bureau de projet
