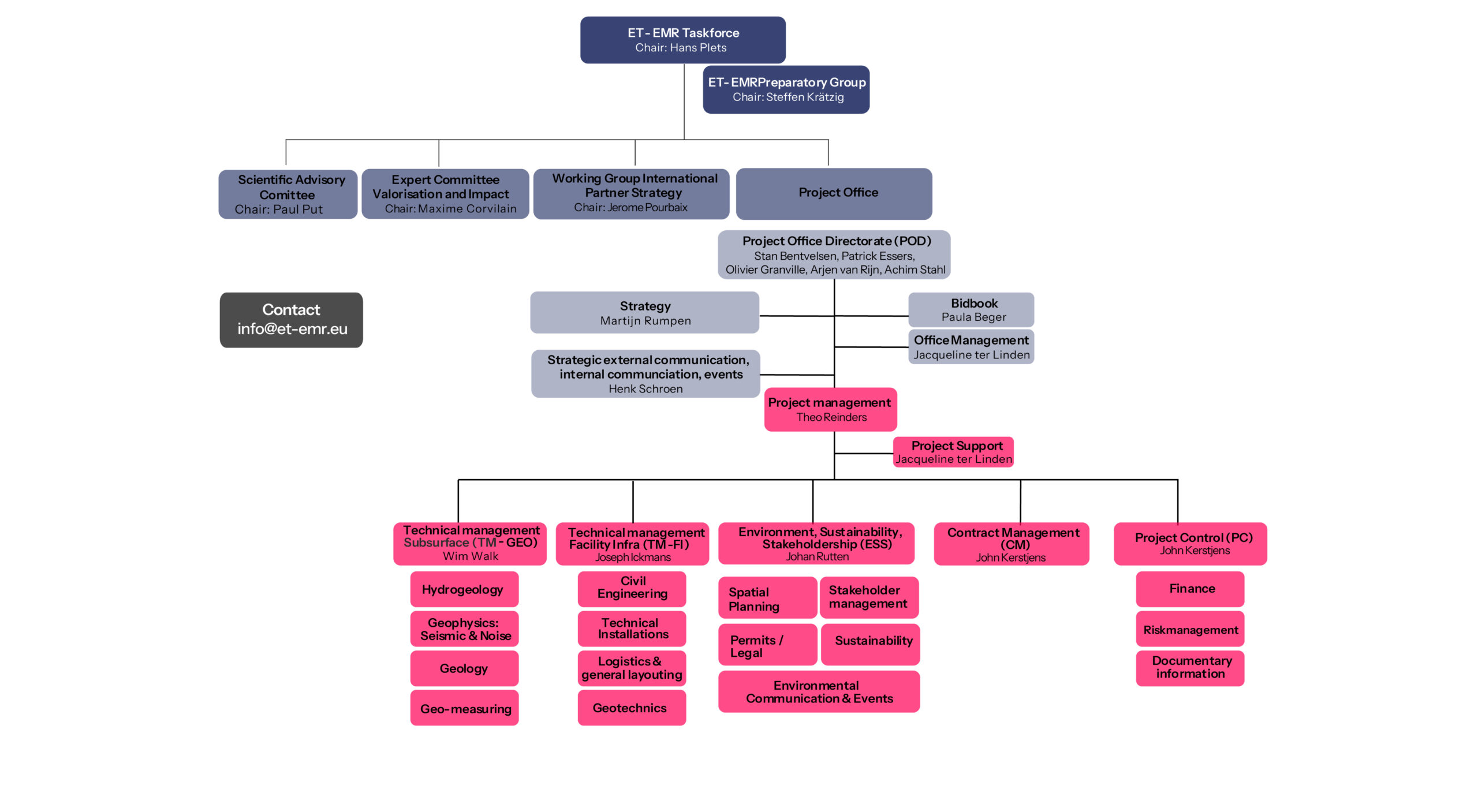
About the project office
In order to investigate whether the Einstein Telescope is feasible in the Euregio Meuse-Rhine, a project office has been set up specifically for this purpose and commissioned to investigate its feasibility. This office employs specialists from the three countries and beyond, working in various disciplines together with teams within their field of expertise to supervise these investigations. The project office works according to the IPM (integrated project management) structure.
Bid book
Part of the project office is the bid book team, which has the specific task of translating the feasibility studies and international opportunities into a bid book. This bid book must be ready by the end of 2026.
Location selection
The intention is then for Belgium, the Netherlands and North Rhine-Westphalia to submit this bid book to the BGR (board of governmental representatives) in 2027 as a formal candidacy for the Einstein Telescope. These are eleven European countries that have rallied behind the Einstein Telescope and will make a location selection at government level.
Government partners
The ET-EMR Task Force and the Preparatory Group are bodies set up by the government partners in the Euregio Meuse-Rhine, which monitor the progress of the feasibility phase, bid book and international strategy and steer them at the administrative level.
Valorisation teams
Separate from the Einstein Telescope EMR Project Office, separate organisations operate within the countries to also drive technological innovation and valorisation for companies.
Organisational chart of the project office
